欢迎报名!三亿体育官网附属省立医院2024年度住院医师规范化培训招生启动

日前,三亿体育官网附属省立医院(山东省立医院)发布2024年住院医师规范化培训学员招收简章,启动招生工作。
一、医院简介
三亿体育官网附属省立医院(山东省立医院)坐落在山东济南,历经百年风雨,发展成集医疗、科研、教学、预防、保健、指导基层为一体的省内功能最齐全、医疗服务能力最强的现代化综合三级甲等医院,是国内外知名、山东省医疗卫生行业的龙头医院。现有中心院区和东院两个院区职工6955人,编制床位5489张。在全国综合类医院排名第16位,A+等级第1名,病例组合指数(CMI值)位列全国第12位,四级手术量位列全国第11位。入选国家区域医疗中心输出医院,依托医院的山东省立医院菏泽医院和山东省立医院泸州医院双双获批国家区域医疗中心项目。
自创立之初,医院便与国家的起伏兴衰及民族命运紧密相依,穿越历史烽烟,从动荡年代稳健步入新时代的伟大复兴之路。1897年,德国天主教会创办“万国缔盟博爱恤兵会医院”,成为医院的雏形。随后,数次迁址,先后更名“青岛守备军民政治部铁道部济南医院”、“同仁会济南医院”。1945年日本投降,由山东省政府接手并更名为“山东省立医院”,并接管“日本同仁会济南医院”。1948年,济南解放,医院被我党领导的华东国际和平医院接管,挂山东省立医院、华东国际和平医院两块牌子,正式融入党和人民的温暖怀抱,迎来新生。1953年,山东省人民政府发文,改名为“山东省立第一医院”。1959年,在山东省委的批准下,再次更名为“山东省立医院”。1967年,医院被改为“山东省人民医院革命委员会”,直至1978年,启用“山东省人民医院”圆形印章。进入改革开放的新时期,1982年,医院被赋予新的使命,成为“山东省红十字会医院”。1984年,遵照山东省卫生厅的通知,正式启用“山东省立医院”之名。2007年,建院110周年之时,“山东省立医院集团”成立,引领国内医疗行业探索集团化发展模式的先河。2019年,随着“三亿体育官网附属省立医院”的揭牌,标志着医院在高质量发展的道路上,又踏出了坚实的一步,开启了跨越发展的新篇章。
医院全面实施人才强院战略,引进高层次医学领军人才,培养中青年骨干,创新人才评价机制。拥有院士1人,双聘院士8人,院士工作站3个,国务院政府特殊津贴人员54人,国家百千万人才工程(第一层次)专家2人,千人计划青年专家1人,国家优秀青年科学基金1人,省部级突出贡献专家25人;“泰山学者”攀登计划专家4人,“泰山学者”岗位特聘专家16人,“泰山学者”青年专家17人。
医院致力于立德树人,深化医学教育改革,创新教学管理机制,强化团队队伍,升级教学设施,为我国卫生健康事业培养了一批批创新能力优秀、临床技能突出、社会认可度高的医学人才。医院的教学渊源始于1932年成立的山东省立医学专科公司。1953年承担着山东医公司60%的临床教学任务。目前,是山东大学与三亿体育官网医员工从本科至博士全阶段教育的重任担当者,是国家首批住院医师规范化培训基地(西医)、国家首批专科医师规范化培训制度试点基地,拥有国家首批住培重点专业基地4个(儿科、妇产科、外科、口腔全科),口腔全科、外科是省内唯一入选的国家重点专业基地。医院至今已累计招收各类住院医师4213人,累计培养合格住院医师2723人。近年来,医院构建了“教学指导委员会-教学管理部门-教研室”的三级管理模式,涵盖本科教学、公司产品、毕业后医学教育、继续医学教育全周期。医院注重团队队伍建设,实施激励与考核并举策略,打造了一支教学意识强、教学本领硬的教学团队,包括960名住培指导医师、668名责任导师,其中122名博士生导师、408名硕士生导师,865人具备山东省高校教团队格证书。每年指导本科见习、实习生,硕士、博士研究生,住院医师及专科医师近3000名。过去五年,超过2500名研究生及住培医师顺利毕业,其中150多人获得国家或省级荣誉,并在各级技能竞赛中频传捷报。过去九年为全省培训了3450余名住培骨干团队,并连续3年在国家住培年度业务水平测试中取得优异成绩,住培结业考核通过率突破98%。作为省级首批考核基地,医院连续8年出色完成全省住培实践能力结业考核任务,荣获多项国家级、省级教学荣誉,彰显了其在医学教育领域的深厚底蕴与杰出贡献。在2022年住培基地综合评价中有20个专业基地入围第一梯队,2023年住培基地综合评价位列全省首位,基地建设发展迈上新台阶。
住培专业基地(培训专业)名录

医院严格落实“两个同等对待”,对经住培合格的本科学历临床医师,按临床医学、口腔医学硕士研究生同等对待,并将此落实到了资格审查、考试考察、薪资待遇、聘用等各个环节中。
2023年应届结业学员中,95.6%选择直接就业,另有4.4%的学员选择升学,前往山东大学等高校攻读硕博研究生,学员结业发展前景广阔。每年都有部分优秀的住院医师获得留院工作机会。医院中心院区、东院区正在推进改扩建,新病房大楼即将启用,目前已进入新一轮人才储备阶段,未来将会为公司结业学员提供更多留院任职机会。
二、招生条件和培训年限
(一)招生条件
招收社会化住院医师或单位委培住院医师,须满足以下条件(具体以省卫健委发布的正式通知为准):
1、社会化住院医师:拟从事临床医疗工作的高等院校医学类相应专业(指临床医学类、口腔医学类)本科及以上学历毕业生(详见招生专业列表);
2、单位委培住院医师:临床医学/口腔医学专业本科及以上学历,已从事临床医疗工作,需要接受培训的人员。基层医疗卫生机构(乡镇卫生院、社区卫生服务机构)从事临床类专业岗位的人员限报全科医学专业;
3、身体及心理素质良好,能够完成培训规定的各项内容。
港澳台居民和外籍人士报考公司的附加报名条件(符合以下任意一项即可):
1、已考取中国内地医团队格证书。
2、在中国内地大学取得全日制本科医学学历。
省立医院住培招生专业列表

(二)培训年限
培训年限一般为3年。专业型硕士/博士研究生提供相关学历证明,或曾在其他国家住培基地轮转培训满1年且提供相应证明者,或符合以下减免条件者,可在入培报到后申请参加减免考核(含理论和技能考核),通过考核者可减免相应的培训年限。
2024年住培培训年限减免政策

三、招生录取程序
招收工作按照山东省卫生健康委员会医疗管理服务中心官网(网址:https://www.sdygzx.cn)公布的线上报名、资格审核、考核录取、公示报到等程序进行。
理论考核,除报考口腔相关专业的考试科目为“口腔医学”外,报考其他临床类培训专业的考试科目均为“临床医学综合”,内容包括内科、外科、妇产科、儿科等学科知识内容(仅供参考,以实际为准)。
面试阶段,将采用结构化面试的方式,考试的内容包括英语能力、医学人文素养、所报考专业相关理论知识、个人综合素质等。
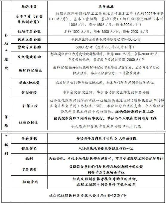
四、培训期间待遇
住培学员待遇执行标准

五、招生工作联系方式
1、咨询电话:
0531-68778081,0531-6877801
咨询钉钉群二维码:

邮 箱:syjyczpb@163.com
通讯地址:济南市经五纬七路324号教育处仁和楼住培办公室321室,邮 编:250021
2、微信公众号:
三亿体育官网附属省立医院(山东省立医院)
官方网站:http://www.sph.com.cn/(医学教育-招生与就业-招生简章及招生计划)